各区县(市)委和人民政府,常德经济技术开发区、柳叶湖旅游度假区、西湖和西洞庭管理区、桃花源旅游管理区,市林长制工作委员会各成员单位,各区县(市)林长制工作委员会:
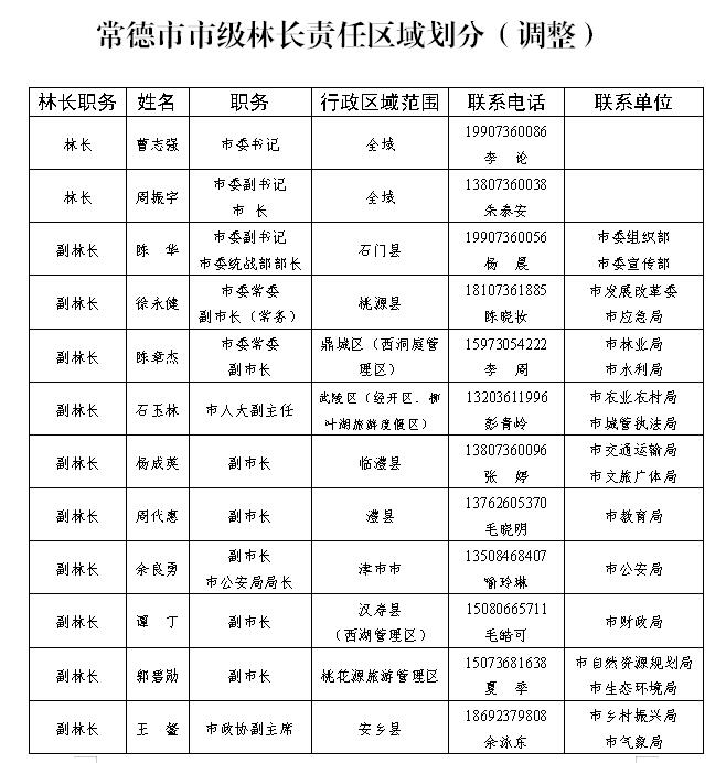
根据2022年省总林长会议和《2022年湖南省全面推行林长制工作要点》《2022年度湖南省林长制工作考核方案》等文件精神,为进一步贯彻落实林长分区分片责任制,经市林长同意,增设5名市级副林长,并对各市级林长责任区域进行调整。现将《常德市市级林长责任区域划分(调整)》印发给你们,请各成员单位结合各自的职责(见《常德市林长制工作委员会关于印发〈常德市市级林长责任区域划分〉及〈常德市林长制工作委员会成员单位职责〉的通知》(常林长办〔2022〕1号))和林长制有关制度落实执行,确保林长制工作协调有序开展。
附件:1.常德市市级林长责任区域划分(调整)
2.常德市林长制工作委员会成员单位联系名单(调整)
常德市林长制工作委员会
2022年10月12日


